Skip to main content
Search
Search This Blog
Rachael Holyhead | BA (Hons) Computer Animation Arts, UCA Rochester
Pages
Home
Major Project
Collaboration
Maya Toolkit
Life Drawing
Digital Drawing
Animation
Adobe Audition
Character Design
'Invisible Cities'
'What If? Metropolis'
'Soundscape'
'From Script To Screen'
'Fantastic Voyage'
Film Reviews
Premise
More…
Share
Get link
Facebook
X
Pinterest
Email
Other Apps
Labels
Autodesk Maya
CG Artist Toolkit 3
Year 3
September 28, 2018
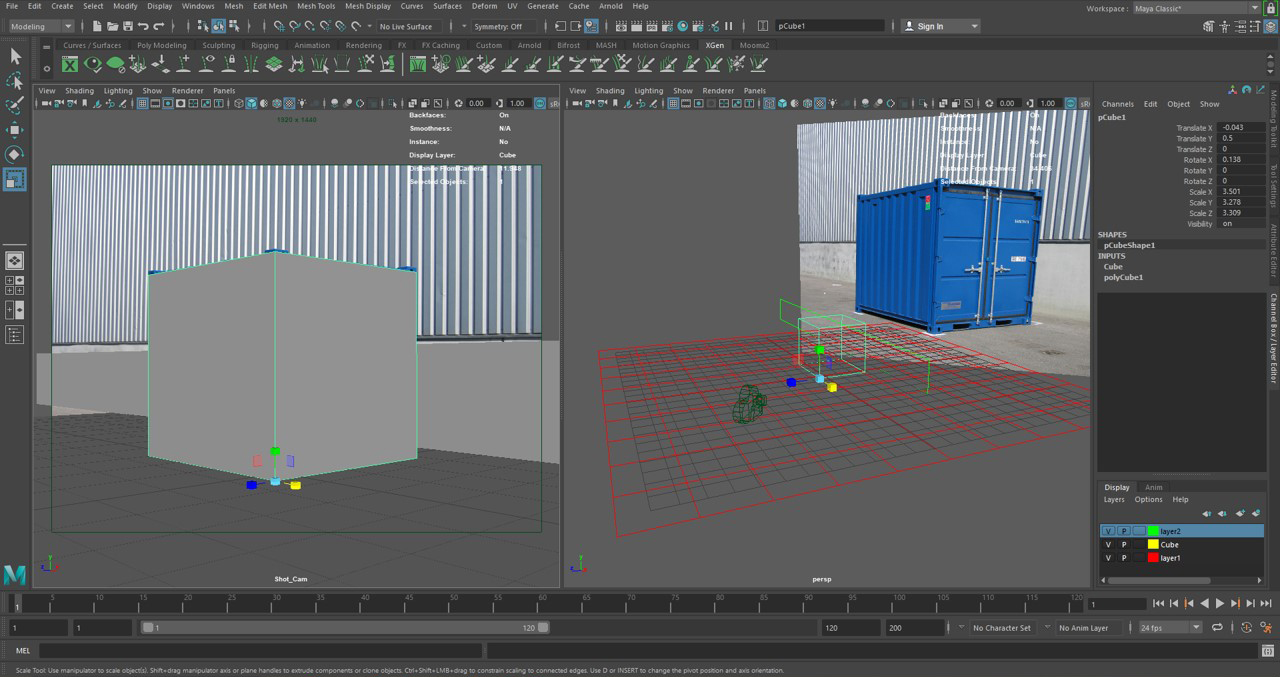
Photogrammetry/Projection Mapping [1] & [2]
Part 1: Projection Mapping in Maya: Lens Correction (No Information/ With Information)
Part 2: Projection Mapping in Maya: Camera & Scene Matching in 3D
Comments
Popular Posts
February 28, 2019
Blue Zoo Studio Tour (27/02/2019)
January 28, 2017
'Rope'- Film Review (2-2)
Comments
Post a Comment